『響け!ユーフォニアム』上海イベントの中止決定 演奏中心も断念、TRUEは急遽配信ライブを企画
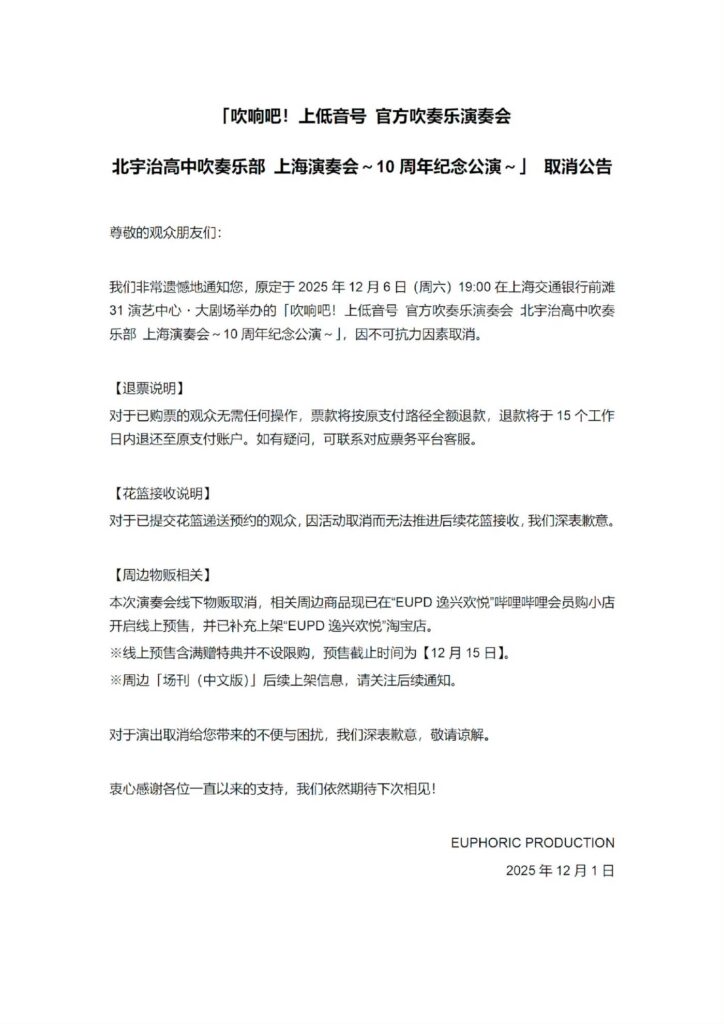
アニメ『響け!ユーフォニアム』公式は1日、今週末12月6日に予定していた公式吹奏楽コンサート「北宇治高校吹奏楽部 上海演奏会~10周年記念公演~」を中止すると発表した。
公式サイトによれば、中止の理由は「やむを得ない理由」によるもので、詳細な説明は示されていない。すでに購入済みのチケット代金は、各購入方法に沿って全額が返金されるとしており、ファンに対しては「ご期待に添えませんでしたこと深くお詫び申し上げます」と謝意を示した。
今回の上海での演奏会イベントは同作にとって初の海外展開となっており、公式SNS(微博)によれば「上海フィルハーモニー管弦楽団」をオーケストラに招く予定だったほか、日本からゲストとして黄前久美子役・黒沢ともよさん、主題歌アーティストのTRUEさんの出演が決定していた。
今回公演の断念が判明した一方、出演予定だったTRUEさんは同日、自身のYouTubeアカウントミニライブ生配信を急遽12月6日に実施すると発表した。「今、伝えたい言葉、届けたい歌がある。急遽決めたので、ピアノと2人だけの小編成です。どなたでも無料でご覧いただけますので、是非!」とのコメントも寄せている。
/
TRUE YouTube生配信やります
\12/6(土)19:00〜より
YouTube「TRUE MUSIC CAMP」にて
ミニライブ生配信決定!今、伝えたい言葉、届けたい歌がある。
急遽決めたので、ピアノと2人だけの小編成です。どなたでも無料でご覧いただけますので、是非!→ https://t.co/aXgRh62FR3 #TRUEさん pic.twitter.com/Ox9himNS1o
— TRUE/唐沢美帆 (@miho_karasawa) December 1, 2025
昨今の日中情勢により、日本人アーティストが出演する予定だった中国現地イベントの中止が余儀なくされる事態が相次ぎ確認されており、今回も現地の企画側は他所と同様に「不可抗力」と言及している。
Ⓒ武田綾乃・宝島社/『響け!』製作委員会2024

